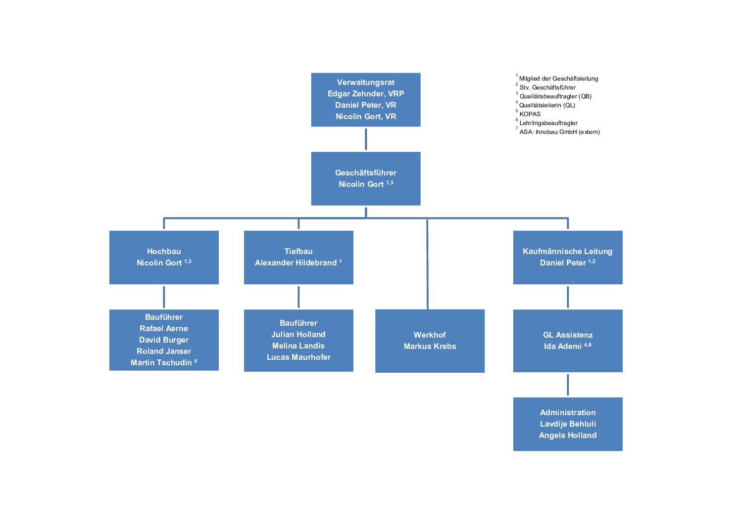
Organisation
Ein Organigramm zeigt die Organisation eines Unternehmens auf, steckt Funktionen in Kästchen und zeigt Verantwortlichkeiten auf. Soweit so gut. Um der gelebten Organisation der OPUS AG gerecht zu werden, müsste unser Organigramm allerdings optisch eher wie ein Uhrwerk ausgestaltet sein: Individuelle Kompetenzen, langjährige Erfahrung sowie das persönliche Fach- und Spezialwissen aller Teammitglieder greifen wie Zahnräder ineinander.
Diese verzahnte Arbeitsweise und der gelebte fachliche Austausch des Teams sind ein entscheidender Vorteil für unsere Auftraggeber, weil das umfassende Know-how jederzeit OPUS-intern verfügbar ist und automatisch in jedes uns anvertraute Bauvorhaben einfliesst.
